产品介绍
JN系列中型箱式高压三相异步电动机
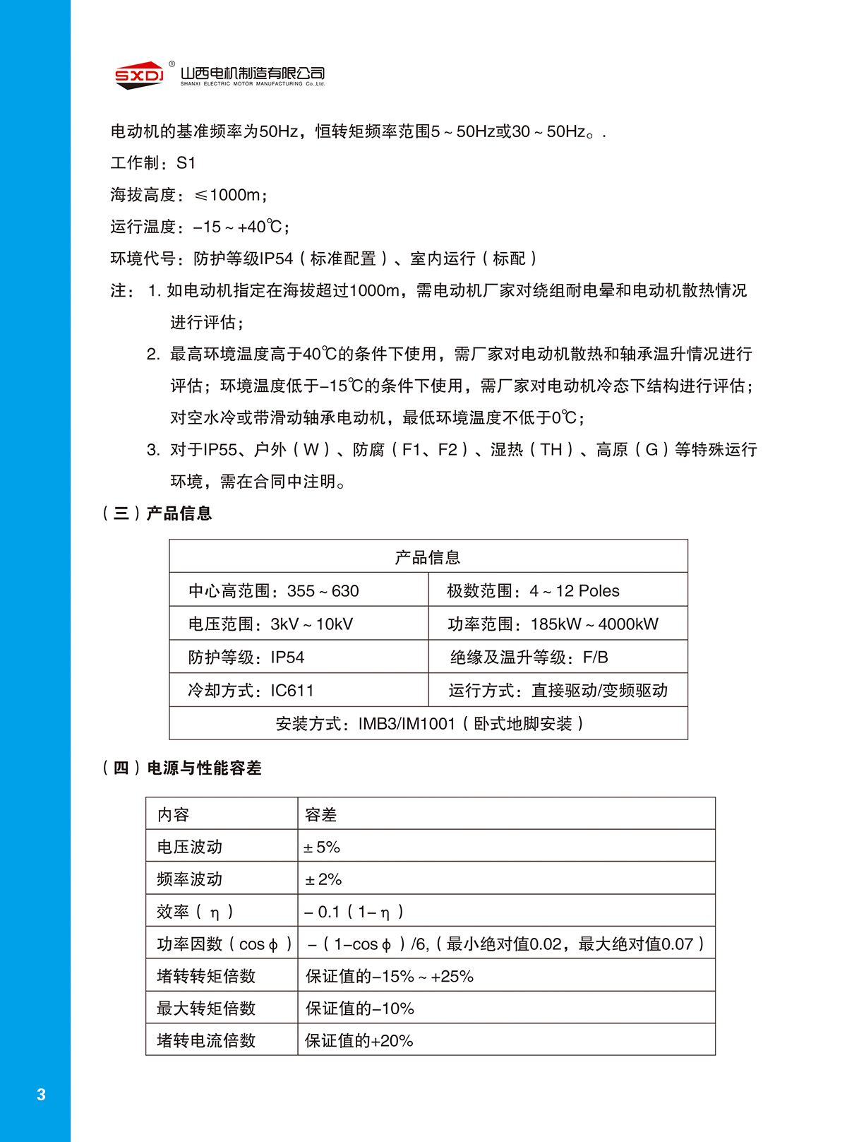
采用高效率的内外通风结构,具备良好的散热效率,电机温升与机壳表面温度低,基于国内独有的低压铸铝工艺,全系列满足国标GB 30254-2024中一级能效要求。
价格:
产品详情









采用高效率的内外通风结构,具备良好的散热效率,电机温升与机壳表面温度低,基于国内独有的低压铸铝工艺,全系列满足国标GB 30254-2024中一级能效要求。









公司办:0351-7043811
售 后:0351-7074161
地 址:山西省太原市小店区化章街238号
扫一扫微信公众号
Copyright © w88win中文手机版 版权所有 备案号:苏ICP12345678 网络支持:天祥网络